khriss
Langley, Canada
Get a quote
Share with friends & colleagues
khriss profile on Cad Crowd
Copy link
Email
Messages
WhatsApp
Messenger
Facebook
X.com
Linkedin
Back to freelancer search
Share
Save
Saved
Khris S.
Top Designer
Langley, Canada
Global rank:
558
/ 119,595
Skill pts:
75
1
1
st
Gold
1
Finalist
CAD Design
Get a quote
Chat
Overview
Win
ning entries
s
1
All Entries
2
Want help from a designer like khriss?
Get a free estimate
Design Entries
1
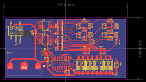
PCB for Mini LED
Apr 26, 2025
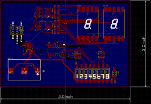
PCB for Mini LED
Apr 25, 2025
Stats
0
followers,
0
following
Joined: March 12, 2022
Last seen: December 27, 2025
Location
Langley, Canada
Search all designers
CAD Designers